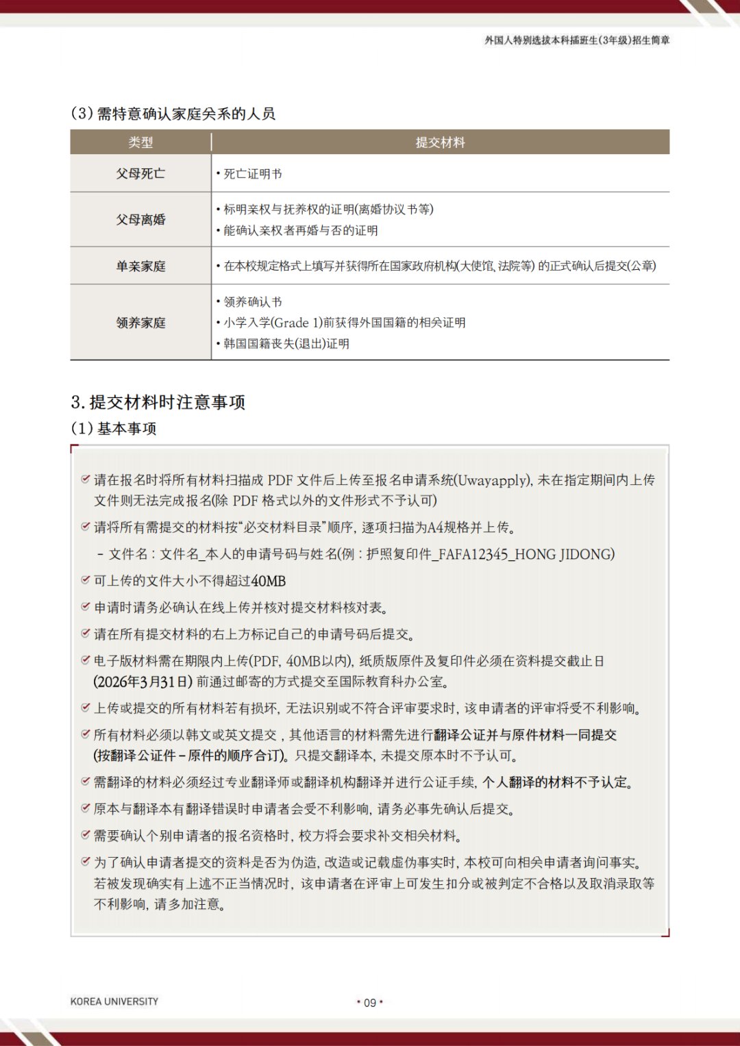
山东铭达教育
高丽大学本科插班招生简章(26年秋)
01/17
点击“
MdEIiA
”关注
公众号
了解更多教育资讯
END
MdEIiA改为全程线上服务模式
更多资讯
韩国签证延期提交材料
留学资讯
2025-05-08
EMGS权威数据与分析
留学资讯
2025-06-05
马来西亚EMGS发布第一季度数据
留学资讯
2025-05-23
山东铭达教育
专业规划留学路,逾期代管速响应
咨询电话:
13805317512
点击拨打
校区地址:
济南市天桥区名泉春晓E1-2415
版权所有:山东铭达教育
隐私政策
技术支持:
知效
JoySift
鲁ICP备2025147929号-1